Instance Verification Kit (IVK)
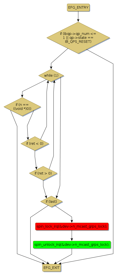
spin lock @ [8312+39+/linux-3.19-rc1/drivers/infiniband/hw/qib/qib_verbs_mcast.c]
Instance Signature: n_mcast_grps_lock
|
The Matching Pair Graph:
|
|
Function Name
|
Control Flow Graph (CFG)
|
Events Flow Graph (EFG)
|
Source Correspondence
|
|
qib_multicast_detach
|
|
|
[6653+20+/linux-3.19-rc1/drivers/infiniband/hw/qib/qib_verbs_mcast.c]
|